其他
  当前位置:首页 > 其他 > 通知公告
2019年青藏所夏季毕业生预答辩通知
2019-04-08      

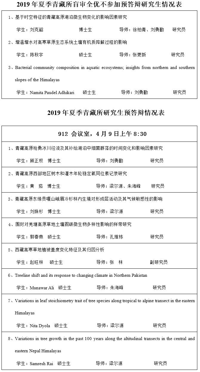
  生态组,定于4月9日(周二)进行2019年夏季毕业学生预答辩。参加学生需现场 PPT 汇报(每人20分钟),专家提问10分钟。

  请预答辩学生导师以及在所全体学生准时参会学习!

  考核组专家:梁尔源(研究员)、汪诗平(研究员)、汪涛(研究员)、孔维栋(研究员)、沈妙根(研究员)。

  时间:2019年4月9日(星期二)8:30

  地点:青藏所912会议室

  欢迎大家旁听学习!

  科研教育处

  2019-4-8

 
版权所有:中国科学院青藏高原研究所 Copyright © 2003-
通讯地址:北京市朝阳区林萃路16号院3号楼 邮政编码:100101
京ICP备05002818-1号 京公网安备110402500031号