科研成果
  当前位置:首页 > 科研成果 > 科研进展
FM:温度的日变化和植被共同驱动不同纬度土壤微生物群落季节动态
2019-12-27      
  季节性节律是有机体响应气候变化的最强指标之一,对微生物群落季节动态的探索,有助于预测微生物群落对气候变化的响应。前人研究集中在日长或养分浓度的季节性变化对微生物群落季节动态的影响,但缺乏不同纬度条件下温度变异对微生物群落的季节动态影响方面的研究。为此,中科院青藏高原研究所张更新研究员课题组采集了中国东部(南亚热带森林至北方典型温带森林)5个不同森林生态系统土壤样品(共300个),通过计算土壤微生物群落时间周转率、最近种间平均进化距离(ses.MNTD),并结合共生生态网络、方差分解等方法研究了微生物群落的季节动态及驱动因素。
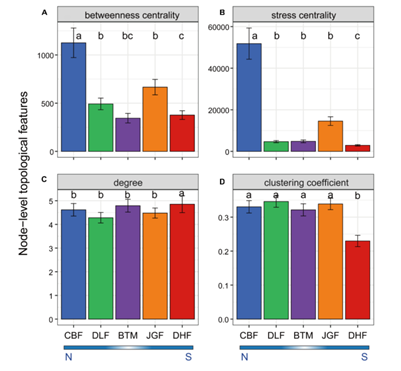
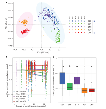
  结果显示:1.不同纬度森林的土壤微生物群落组成上存在明显的差异,北方森林微生物群落的时间周转率高于南方森林(图1A,1B)。同时,与南方森林相比,中部、北方的微生物群落ses.MNTD有显著减弱的趋势(图1C)。2. 北方森林的介数中心性和应力中心性显著高于南方森林(图2A,B)。南方森林(DHF)连接度稍高(图2C),但聚集系数明显较低(图2D)。3.气温日较差(DTR)对微生物群落的时间周转率、ses.MNTD、网络拓扑特征的影响最大,解释量分别为18.3%、18%和17.8%(图3)。植被单独解释了微生物群落总变异的11-35%,气候与植被的交互作用解释了微生物群落时间周转率和ses.MNTD变异的9.5-13%。
图1 沿纬度梯度不同森林生态系统土壤微生物群落的季节动态。利用加权UniFrac距离度量的微生物群落系统发育的主坐标分析(PCoA)(图1A)、微生物时间周转率(图1B)和最近种间平均进化距离(图1C)。长白山(CBF)、东灵山(DLF)、宝天曼森林(BTM)、井冈山(JGF)、鼎湖山(DHF)。
图2 沿纬度梯度不同森林生态系统土壤微生物群落网络节点拓扑特征。拓扑特征包括介数中心性(A)、应力中心性(B)、连接度(C)和聚类系数(D)。
图3 环境变量对微生物群落特征的相对解释量。
  本研究表明,不同纬度的微生物群落的季节动态是由温度日变化和植物的季节模式共同作用的结果。高纬度强烈的温度日变化对温度特化种施加更大的选择性压力,微生物可能会进化为较分散的系统发育群落,并在物种之间建立更稳定的网络关系。另外,植物可能会通过地下光合碳流量的变化以响应温度变异,也成为微生物季节动态的重要解释变量。这对评估微生物对气候变化的响应提供了参考。该研究结果最近以“Diurnal temperature variation and plants drive latitudinal patterns in seasonal dynamics of soil microbial community”为题发表于Frontiers in Microbiology。博士后胡盎和张更新研究员分别为论文第一作者和通讯作者。该研究得到了国家自然科学基金等项目资助。
 
版权所有:中国科学院青藏高原研究所 Copyright © 2003-
通讯地址:北京市朝阳区林萃路16号院3号楼 邮政编码:100101
京ICP备05002818-1号 京公网安备110402500031号